SACEN SA

Votre partenaire local

Les communes de Courchapoix, Delémont, Develier, Lamboing, La Neuveville, Moutier, Nods, Saint-Imier, Soulce et Tramelan se sont réunies pour relever ensemble les défis de l’ouverture du marché de l’électricité. Convaincues que la collaboration intercommunale apporte une plus-value importante aux citoyennes, aux citoyens et à l’économie régionale, elles ont fondé SACEN SA en 2013.

Initialement conçue pour assurer de façon durable l’approvisionnement et la commercialisation annuelle d’environ 230’000’000 kWh d’électricité par les différents services industriels de la région, SACEN SA a très vite diversifié ses activités: aujourd’hui, la société a l’ambition de relever les grands défis climatiques et énergétiques, dont les effets se font de plus en plus sentir dans nos régions également, le tout en cohérence avec la Stratégie Energétique 2050 de la Confédération. Dès le départ, SACEN SA a voulu sortir des sentiers battus et développer des produits et services innovants, s’appuyant très fortement sur les technologies numériques.

La société est détenue à 100% par les communes, ce qui lui assure une indépendance totale de tous les acteurs énergétiques. Grâce à ce positionnement, SACEN SA est complètement libre lorsqu’il s’agit de développer de nouveaux produits et services. Le seul principe conducteur est la conformité aux objectifs de protection du climat en minimisant l’empreinte carbone.

Notre vision: Être le partenaire régional et durable pour relever les défis énergétiques

Notre mission: approvisionner durablement les énergies, développer les prestations de service et les produits permettant d’atteindre les objectifs des stratégies énergétiques et climatiques fédérales, cantonales et communales.

Par sa large palette de produits et prestations proposées, SACEN SA soutient concrètement avec des solutions innovantes l’atteinte des objectifs de la loi sur le climat ainsi que ceux des stratégies énergétiques et climatiques fédérales, cantonales et communales.


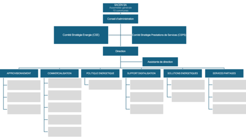
Organisation

Une gouvernance agile pour une plus-value maximale. SACEN SA dispose d’un modèle d’affaires et d’une structure uniques favorisant l’agilité, les synergies et la collégialité. La société emploie actuellement 12 collaboratrices et collaborateurs pour 7.025 équivalents plein temps (EPT). Elle propose ainsi des places de travail à haute valeur ajoutée à des taux partiels tout en garantissant une parfaite égalité salariale.

Organigramme 01.09.2022 Organigramme 01.09.2022


Participations

SACEN SA est actionnaire de plusieurs sociétés dans le but de développer des produits innovants et compétitifs.

INERA SA rassemble huit distributeurs romands d’énergie de Suisse occidentale. Objectif: relever ensemble les défis de la Stratégie 2050, partager les ressources et créer de nouveaux produits et services.

INERA SA permet de mutualiser les ressources et compétences dans le développement de produits et services, tout en laissant chaque partenaire autonome dans la distribution des prestations sur sa zone de desserte. Un modèle qui permet en outre à chaque entreprise de conserver ses relations de proximité avec sa clientèle. SACEN SA est actionnaire d’INERA SA depuis juin 2020. Plus d’informations sur www.inera.ch

Partenaires INERA

Créée en 2021, Smart Data Energie SA est une société spécialisée dans la gestion des données de masse dans le domaine des multifluides (eau, chaleur, électricité). Smart Data Energie SA agit sur mandat et au nom d’une vingtaine de distributeurs d'énergie. Elle ambitionne d’ici 2028 d’équiper 450'000 raccordements au moyen de compteurs intelligents. Smart Data Energie SA gérera toute la chaîne d’information, de la transmission jusqu’à la donnée prête à facturer. SACEN est actionnaire de la société depuis sa création en 2021. Plus d’informations sur www.sdenergie.ch

Partenaires SD Energie

Ce site utilise des cookies à des fins de statistiques, d’optimisation et de marketing ciblé. En poursuivant votre visite sur cette page, vous acceptez l’utilisation des cookies aux fins énoncées ci-dessus. En savoir plus.